多盈(中国)
走进金玺泰
集团产业
产品展示
多盈最新官网
党建工作
社会责任
人力资源
联系我们
采销平台
全站搜索
走进金玺泰
董事长致辞
集团简介
集团文化
发展历程
集团荣誉
集团产业
矿产品及深加工
尾砂尾矿综合开发利用
新技术新材料
文化旅游产业
医疗养老产业
产品展示
多盈最新官网
集团要闻
媒体关注
产业新闻
党建工作
全部
妇联工作
党建工作
工会工作
社会责任
公益理念
慈善捐助
人力资源
人才理念
人力招聘
联系我们
联系方式
留言
采销平台
全部
采购公示
销售公示
物流公示
全站搜索
董事长致辞
集团简介
集团文化
发展历程
集团荣誉
矿产品及深加工
尾砂尾矿综合开发利用
新技术新材料
文化旅游产业
医疗养老产业
集团要闻
媒体关注
产业新闻
妇联工作
党建工作
工会工作
公益理念
慈善捐助
人才理念
人力招聘
联系方式
留言
采购公示
销售公示
物流公示
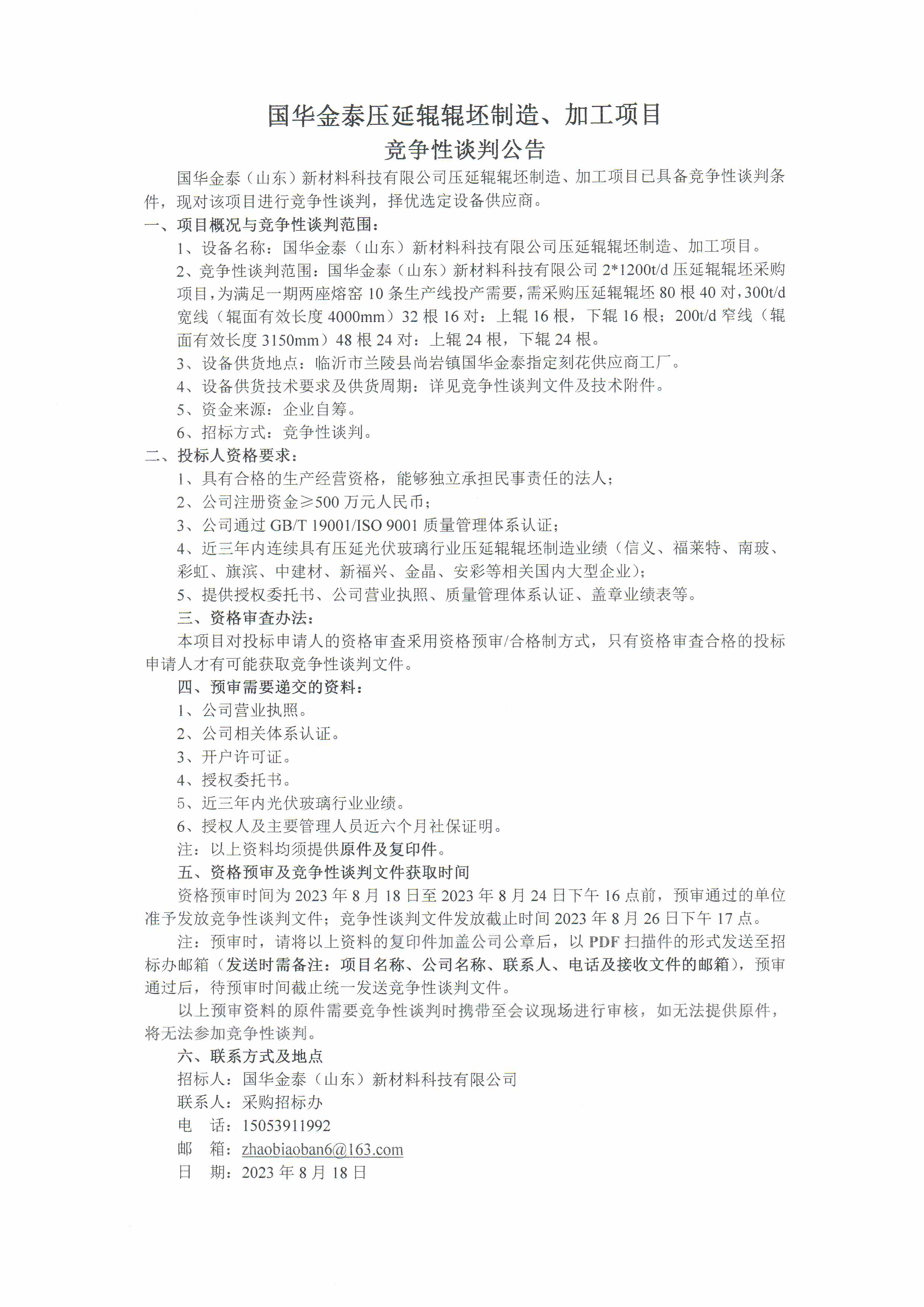
国华金泰压延辑辊坏制造、加工项目 竞争性谈判公告
2023-08-21 09:33:37
136
招标文件下载
上一篇
: 国华金泰提纯工段酸洗废水中和处理工程设计、制作、安装及调试项目
下一篇
: 国华金泰 1#9MW 余热发电机组及附属设备设计、制造、安装及调试
导航
走进金玺泰
董事长致辞
集团简介
集团文化
发展历程
集团荣誉
集团产业
矿产品及深加工
尾砂尾矿综合开发利用
新技术新材料
文化旅游产业
医疗养老产业
产品展示
多盈最新官网
集团要闻
媒体关注
产业新闻
党建工作
妇联工作
党建工作
工会工作
社会责任
公益理念
慈善捐助
人力资源
人才理念
人力招聘
联系我们
联系方式
留言
采销平台
采购公示
销售公示
物流公示
全站搜索
走进金玺泰
董事长致辞
集团简介
集团文化
发展历程
集团荣誉
集团产业
矿产品及深加工
尾砂尾矿综合开发利用
新技术新材料
文化旅游产业
医疗养老产业
产品展示
多盈最新官网
集团要闻
媒体关注
产业新闻
党建工作
妇联工作
党建工作
工会工作
社会责任
公益理念
慈善捐助
人力资源
人才理念
人力招聘
联系我们
联系方式
留言
采销平台
采购公示
销售公示
物流公示
全站搜索
开云(中国)Kaiyun·官方网站-登录入口
|
开云手机登录中心
|
爱游戏ayx登录入口
|
华球体育(中国)官方网站
|
星空网页版在线登录
|
米兰app官网
|
开云电子(中国)官方网站
|
米兰体育·(中国区)官方网站
|
开云在线注册
|